お知らせ
2025.10.31 REDAS
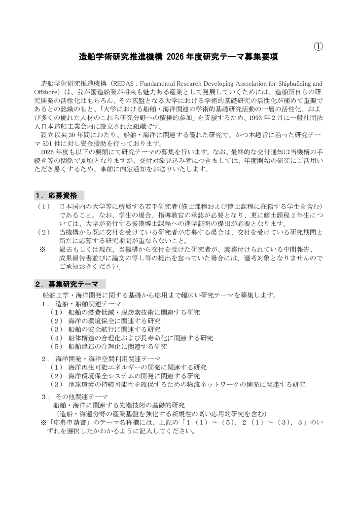
造船学術研究推進機構 2026年度研究テーマの募集について
造船学術研究推進機構(REDAS)は2026年度研究テーマの募集を開始しました。
詳細は募集要項をご確認ください。
なお、「応募申請書」等は当機構のウェブページよりダウンロード可能です。
2025.10.31
「統計データ」「安全衛生関係資料」は、
一部の資料を除き会員様のみに公開しております。
閉じる
2025.10.31 REDAS
造船学術研究推進機構(REDAS)は2026年度研究テーマの募集を開始しました。
詳細は募集要項をご確認ください。
なお、「応募申請書」等は当機構のウェブページよりダウンロード可能です。
2025.10.31
「統計データ」「安全衛生関係資料」は、
一部の資料を除き会員様のみに公開しております。